发布时间:2025-11-04 浏览:604 次
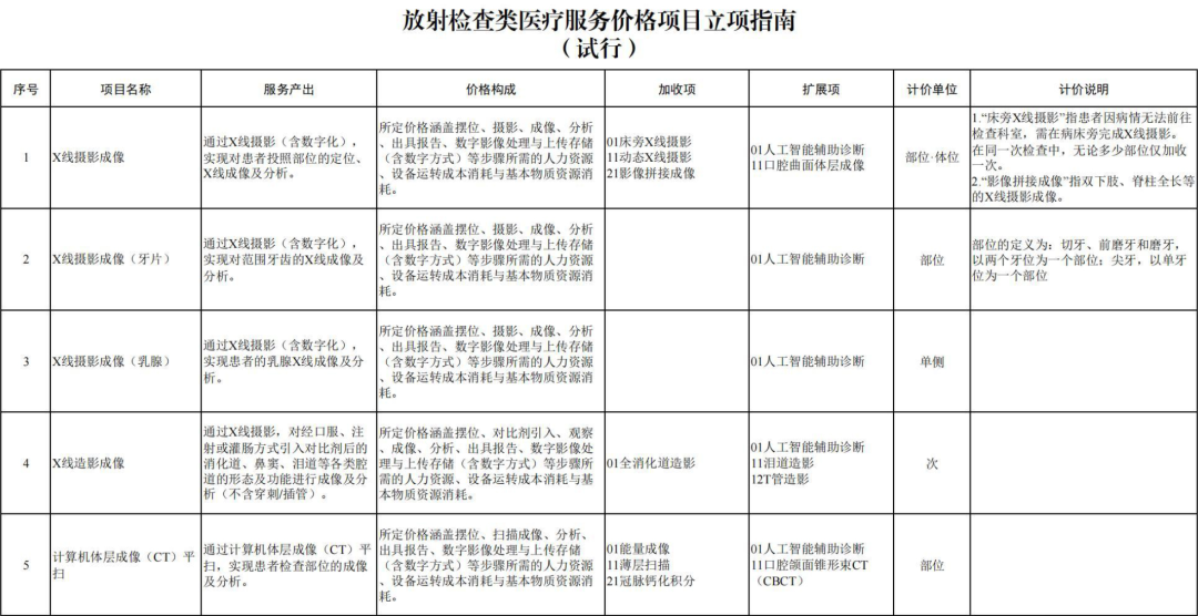
此外,在国家医保局2024年发布的《放射检查类医疗服务价格项目立项指南(试行)》中,首次将“动态X线摄影”列为独立收费项目。这一举措不仅为动态DR的广泛应用与发展奠定了政策基础,也充分肯定了其在临床与经济方面的显著价值。
相较于传统静态DR,动态DR的核心突破在于“一机多能”与“动态可视化”。它不仅满足常规的摄影需求,同时还拥有数字透视、数字造影、全景拼接等多种功能,极大地拓展了X线检查的临床应用范围,为县级医院临床应用带来更多实用价值。
静态DR受限于二维成像,在拍摄隐匿性病灶时,由于组织重叠病灶难辨,耗费时间更长且易漏诊、误诊。而动态DR则具备实时动态成像功能,可通过实时连续成像,对于重叠部位病灶或者易被遮挡的病灶进行多角度动态观察,快速实现动静态转换点片。

因此,动态DR在精准诊断方面具有显著优势。首先,有效减少误诊漏诊,如胃肠道造影中,可实时观察钡剂的流动和充盈过程,精准发现病灶部位,避免静态DR摄片时机不当的问题。其次,提升复杂检查能力,如食管吞咽功能评估、四肢关节动态活动度评估等,动态DR都能提供关键性的诊断依据。同时,还可以优化流程效率,医生在摆位时能通过动态影像快速找到最佳投照角度,减少重复拍片,降低患者辐射剂量。
从长远来看,动态DR在县级医疗机构的普及,不仅仅意味着硬件设备的迭代升级,更标志着基层医疗服务能力的重塑。随着技术的持续发展,动态DR将继续拓展其临床价值与服务潜能,为基层医疗体系的高质量发展注入源源不断的动力。